不是所有优秀骨干,都能被培养成管理者。专业过硬,只是被提拔管理者众多因素中的“冰山一角”而已。以下,Enjoy:

作者:李祖滨 李锐
来源:管理的常识(ID:Guanlidechangshi)摘编自《3倍速培养:让中层管理团队快速强大》,机械工业出版社出版
01
专业过硬是被提拔的
冰山上业绩条件
专业过硬的骨干不仅对当下业绩产出有贡献,在未来更有可能指导他人持续做贡献,发挥以身作则和培养他人的价值。
在实际操作中,要判断一个培养对象是否专业过硬,可以将业绩结果评价作为主要依据,同时辅之以相应的行为标准分级描述进行综合判断,如表1所示。

表1 专业过硬行为素质分级描述
专业过硬的人员通常会展现出以下行为特征:
掌握本岗位需要的专业知识与技能,并能解决工作中的大部分问题。
遇到复杂的问题能够举一反三,积极寻找问题的解决办法。
具备独立完成某个专项技术工作的能力,并能够给予他人指导。
及时掌握行业和本专业最新技术,并将其在公司内部推广。
定期分享自己对新知识、新方法的学习成果。
专业不过关的人员常展现出以下行为:
只能做好简单重复型的工作。
所做的工作需要在上级的督促下才能完成交付。
工作2~3年,不能独立完成该岗位的基本工作,无法指导他人。
专业能力停留于若干年前,没有进步。
只有单纯的学习,没有有效的输出。
02
影响他人是被提拔的
冰山下筛选条件
专业过硬的优秀骨干,在早期作为个人贡献者,更多的时候聚焦于自己的专业领域,他们当中有很大比例的人不愿意过多地与他人打交道,甚至不愿意通过影响他人来完成工作。
而作为团队管理者,在带领团队达成目标的过程中,需要反复与下属、协作部门、上级、供应商、客户进行沟通,影响他人的能力对结果的实现起到至关重要的作用。
影响他人能力强的人,能够做到换位思考,根据对方关注点灵活选择沟通方式,善于影响对方想法并达成共识,卓有成效地达成业务上的成功。
简单来说,影响他人的能力,就是个人通过沟通等技巧说服影响他人,使其接受某一观点,并有采取某一行动的意识,最终达成积极行动,取得期望结果的能力。
影响他人的能力是可以培养但难以培养的素质能力,在挑选优秀骨干时,需要将影响他人作为筛选条件,当不能满足如表2中2~3分对应的行为描述时,则不能被纳入培养对象。

表2 影响他人素质项分级描述
具有影响他人能力的人通常展现出以下行为特征:
具备良好的沟通技巧,有感染力,同事们愿意配合其开展工作。
当下属遇到难以沟通的客户,能够快速抓住对方兴趣点,用对方听得懂的语言进行影响,达到双赢。
制订“多赢”的解决方案,强调共同利益以说服他人。
说服关键性人物,通过其对自己的支持影响他人。
了解外部组织的权力结构和内部文化,对其决策施加影响力。
影响他人能力不达标的人通常呈现以下行为特征:
语言表达直接粗暴,不管他人是否听得懂,只顾表达自己的观点。
被动接收信息,他人说什么是什么,态度和立场不坚定。
习惯自己做事情,很少与人打交道,与人沟通有畏难情绪。
局限于眼前和局部,非此即彼,沟通中容易发生冲突。
不论从工作模式、工作任务、工作时间分配,还是从成功的关键标准来看,从优秀骨干到优秀中层的转型过程都是一次质的跨越。
若将不具备影响他人能力的人直接置于管理者岗位,那么企业很有可能获得一位拙劣的管理者而错失一个优秀技术骨干或销售明星。
结合以上优秀管理者的需要,作为被培养的业务骨干需要具备的冰山下素质包括先公后私、聪慧敏锐、成就动机、学习突破、团队协作和影响他人。
作为冰山下的素质项是难以改变的,更多情况下需要依靠选择来降低培养的成本与选错人的风险。
03
重中之中是
管理能力的培养
优秀骨干们在通往新晋管理者的道路上,往往在有限的时间内要应对巨大的挑战。
作为新晋管理者,他们需要对待任务具备计划统筹能力,对待他人具有团队管理能力和沟通影响能力,在做到知人善任的基础上更多地发挥对人才培养的作用。
1.沟通影响能力
由于大多数需要发挥新晋管理者沟通影响能力的情境,都是需要进行关键对话的情境,因此提升沟通影响能力的一个有效方法是掌握关键对话的技巧。
《关键对话:如何高效能沟通》的作者,根据对世界上10万人20多年的跟踪调查,选出了大家公认的对话高手,发现了“重要对话”的共同特点和行为,并分析总结了处理重要对话的四种方法。
重中之重是要在关键时刻克制住内心做出非此即彼的应激反应的原始冲动,避免由情绪引发的傻瓜式选择。
第一大关键是明确并牢记对话目的。
在进行关键对话前,我们可以通过问自己四个问题让自己明确谈话的意义:
我的目的是什么?
我希望为对方达成的目的是什么?
我希望我们的关系达成一个什么样的目标?
我应该怎么做?
通过自我提问,我们要确保自己处在冷静状态,并牢记对话的目的。
第二大关键是拥有“双核”思维,营造安全的对话氛围。
在关键对话中,很多人的大脑只有一个“核”—负责谈话内容,更重要的另一个负责谈话氛围的“核”却经常被忽略。
而往往谈话氛围比谈话内容更重要。因为只有在安全的对话氛围中,人们才可以畅所欲言,达成共识。
如果在对话中,发现对方不说话了,或者是情绪越来越激动,这就证明对话的氛围已经没有了安全感。这时要做的,不是继续喋喋不休地表达你的观点,而是要重新建立安全的对话氛围。
具体可以通过道歉、对比说明、创建共同目的三种方式实现。
第三大关键是从事实入手。
除了要让沟通对象的情绪水平降下来,控制自己的情绪水平也极其关键。作者给出的技巧是从事实入手,而不是表达观点。
情绪ABC理论告诉我们,我们的情绪都是由自己的观念引起的。陈述事实而非表达观点,可以让自己在沟通过程中保持冷静。
第四大关键是了解对方的真实意图。
在很多对话中,不是我们不愿意开诚布公地交流,而是对方不愿意敞开心扉,这样也会让沟通陷入僵局。所以想要成为沟通高手,不仅自己要会沟通,还需要帮助和引导对方积极参与对话。
具体可以通过询问观点、确认感受、重新描述和主动引导来安排这样的对话。
掌握沟通的主动权,借助刻意训练习得的对话方式,如倾听的方式、肢体语言、语气等,可以辅助达到沟通的目的。
2.计划统筹能力
作为个体时,业务骨干往往将个人执行力视为最可倚仗的抓手,在具体任务上投入大量的时间和精力。而作为管理者,个人执行力强并不意味着团队执行力就一定强。
很多新晋管理者走上管理岗初期常常没做好角色转换,投入大量的时间和精力在具体的事情上,陷入“瞎忙”的状态,工作结果却不理想,自然也不会得到上级积极的评价。
因此,新晋管理者需要认知转型和能力升级——积极思考如何发挥团队的执行力,通过合理的任务安排以完成整体目标,即计划统筹能力。
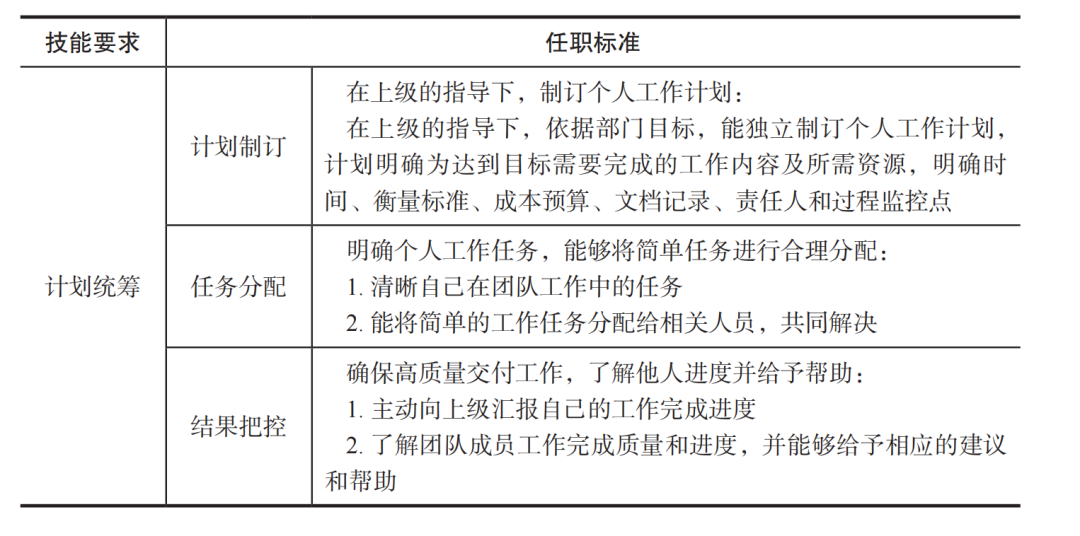
计划统筹能力是指以实现整体目标为导向,系统、全面地理解公司整体目标,在此基础上制订计划、分工协作、持续跟进,对整体结果进行把控,确保计划达成的能力,具体要求如表3所示。

表3 计划统筹任职标准
在执行任务的过程中,除了关注工作任务本身之外,管理者还需要眼里能看到“人”,心里能想到“人”,因为决定最终工作结果的不仅是管理者个人的努力,还有管理者有效“调动他人”的能力。
为充分发挥团队成员的能力,管理者需要在分配任务的过程中,激发员工的工作动力,减少过程中的阻力。
在管理者激发团队成员的工作动力方面,制定正确的目标只是第一步,更主要的是与员工就目标达成共识,对目标进行解释说明,将工作任务与员工的个人利益、职业发展相关联,让员工理解并愿意做出承诺。
在分配任务时,管理者应充分尊重员工的个体差异,分配符合员工意愿和能力的工作任务,发挥他们的长处,同时提供成长锻炼的机会。
在任务执行过程中,管理者应让员工充分参与工作决策的讨论,让他们根据实际情况选择适合自身的工作方法,并在团队复盘的时候鼓励他们充分表达意见,提升他们对工作的掌控感。
另外,在任务执行过程中,员工免不了遇到各种困难和突发状况,每个人解决问题的能力和积累的经验不尽相同,面对这种情况,管理者需要在分配任务的时候有所考虑,提前做好应急预案。
管理者还要进行持续的过程管理,如在员工遇到问题时能够给予必要的支持,避免让员工感到孤立无援。
只有做好以上几点,计划统筹能力才能得到充分的体现。
3.团队管理能力
团队管理能力在一定程度上决定了这个管理者未来究竟能走多远。在众多人才发展、人才盘点的项目中,我们发现,很多中层甚至高层管理者遇到的瓶颈往往在于不能有效地培养他人。
追根溯源,此项能力在他们新晋管理者阶段就没被有效培养,且在后续的经历中往往也没有得到充分锻炼,因此他们的自身潜能和团队业绩都会受到极大的限制。
作为之前的骨干,有的新晋管理者往往迫不及待地想要发挥自己原来的专业优势。
有管理意识的新晋管理者会先努力教下属如何完成任务,但当下属遇到困难,或工作效果、进度达不到自己预期的时候,他们更有可能跳出来自己做。
还有部分新晋管理者可能会手把手指导下属按照自己的经验和思路去完成工作。
无论哪种情况,都有可能造成这样的怪圈:下属缺乏足够的机会去找到最适合自己的方式完成任务,结果能力得不到锻炼,管理者本人也会因为将精力放在解决本不属于自己的问题上,疲于奔命。
时间一长,管理者也只会重复自己擅长的事情,而无法挑战新的工作模式,培养新的工作能力,最终导致自己的“优势”异化为“紧箍咒”。
要在培养他人的能力上获得突破,管理者首先要认识到培养他人为企业、团队以及本人带来的长期价值,这种突破的具体含义如下。

第一,从短期主义转向长期主义。
管理者需要明确认识到,具体工作任务即时体现的短期价值可以带来成就感,但管理和培养他人的长期价值很难做到,因此才会让潜在的管理者来承担这项长期而重要的责任。
新晋管理者在面对管理任务时,需要时刻提醒自己做好短期与长期的平衡,并确保长期价值的最大化。
第二,从个体价值视角转向整体价值视角。
管理者需要明确自己“造钟者”而非“报时者”的身份,要从过去以完成工作任务获得嘉奖和认可为目的的行为模式转变到以整体价值视角采取措施的行为模式,要适时考虑怎样做才既能保证短期任务的完成,又能让团队的能力得到最大化的提升。
第三,从“我会做什么”转变为“我应该做什么”。
新晋管理者需要暂时搁置自己擅长的专业能力,明确那些不是“非我不可”的工作项目,在遇到那些自己之前习惯性迫不及待想要完成的任务之时应优先选择激发他人去完成。
例如,进行头脑风暴或会议时,鼓励团队成员优先充分表达意见。
具体来说,培养他人能力是指灵活地运用激励、沟通、指导、树立榜样等方法,激发团队成员的自我能动性,打造高绩效团队,持续为组织输送人才的能力,基本的任职标准如表4所示。

表4 团队管理任职标准
关于作者:李祖滨,德锐咨询董事长,“人力资源领先战略”理论创立者,中欧国际工商学院EMBA,亚利桑那州立大学凯瑞商学院工商管理博士,伟事达私董会总裁教练,《人力资源》杂志专家委员会领衔专家,南京大学兼职研究生导师。曾在大型民营企业集团担任执行总裁。先后为龙湖、中国化工、中国传动、西贝餐饮、正和岛等企业提供管理咨询服务。
李锐,德锐咨询高级合伙人、人力资源总监。“股权激励”“人才盘点” “企业文化”等课程讲师。
本文为“管理的常识”(ID:Guanlidechangshi)首发,摘编自《3倍速培养:让中层管理团队快速强大》,机械工业出版社出版。转载请与我们联系取得授权。
